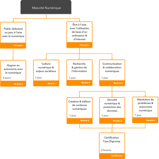
Maturité numérique
Initial
Opérationnel
Avancé
Expert
Où nous trouver ?
Nos centres de formation
B
Bruxelles
VILLAGE PARTENAIRE
Rue Fernand Bernier 15
1060 Bruxelles
Belgique
C
Charleroi
CEME
Rue des Français, 147
6020 Charleroi
Belgique
L
Liège
BUSINESS PARK - Liège Airport
Rue de l'aéroport, 50
4460 Grâce-Hollogne
BelgiqueLouvain-La-Neuve
ICE Louvain
Rue Louis de Geer, 6
1348 LOUVAIN-LA-NEUVE
Belgique
M
Marche-en-Famenne
INVESTSUD
Parc d'Activités Economiques du Wex
Rue de la Plaine 11
6900 Marche-en-Famenne
BelgiqueMons
SKYLAB FACTORY MONS
Boulevard Sainctelette 39
7000 Mons
Belgique
N
Namur
CREAGORA
Rue de Fernelmont, 40
5020 Namur
BelgiqueNivelles
CAP INNOVE
Rue de l'Industrie 20
1400 Nivelles
Belgique
T
Tournai
SKYLAB Factory Tournai
Avenue de Maire, 44
7500 Tournai
Belgique